Micheal Finnell is an Environmental / GIS Assistant with California State Parks Division of Boating and Waterways.
OBJECTIVES
To provide quantitative metrics of herbicide treatment efficacy for the Division of Boating and Waterways' Submersed Aquatic Vegetation (SAV) Program
- Apply consumer-grade echosounders to map SAV in the Sacramento-San Joaquin Delta
- Process sonar files using Biobase, an online GIS algorithm
- Generate SAV geo-spatial products and change detection using the SAV Efficacy Tool
- Conduct qualitative Biobase accuracy assessment
BACKGROUND
Submersed aquatic vegetation (SAV) is a term used to describe vascular plants that grow completely underwater except for the flowering parts in some aquatic angiosperms. The Sacramento-San Joaquin Delta (hereby referred to as the Delta) is host to many species of SAV, both native and invasive. The most dominant SAV in the Delta is Egeria densa, an invasive macrophyte from Brazil that has been established in the Delta for approximately 30 years. This fast growing weed clogs waterways and restricts boat navigation. Studies have shown that this weed is eco-engineering the Delta, displacing native SAV species, reducing water flow and turbidity, and creating habitat that supports other invasive species (Santos et al. 2011).
Since 2001, the Department of Parks and Recreation Division of Boating and Waterways (DBW) has been designated the state lead agency in controlling invasive aquatic plants in the Delta. Currently, DBW uses a combination of hydroacoustic mapping, field surveys, and an herbicide treatment plan to monitor and control E. densa and other invasive species such as curlyleaf pondweed (Potamogeton crispus), coontail (Ceratophyllum demersum), and watermilfoil (Myriophyllum spicatum).
The hydroacoustic system used by DBW is a combination of Lowrance™ consumer-grade echosounders and a cloud-based algorithm called Biobase (www.cibiobase.com). Biobase derives SAV and GPS data from the Lowrance-collected sonar files. The Lowrance / Biobase combination has a distinct advantage over other sonar systems for mapping aquatic vegetation, having lower hardware and analysis costs as well as quicker processing times (Radomski and Holbrook 2015). In addition, Biobase outputs are adjusted to Mean Lower Low Tide for consistency across all measurements, an important feature when mapping tidal-influenced systems like the Delta. The service provided by Biobase offers vegetation point data, kriged vegetation grids, default maps and tabular data that can be viewed online or downloaded to the subscription holder. However, the default biovolume maps are .png images which are not GIS-friendly and can only be assessed qualitatively. By acquiring the processed data directly, we were able to use ArcGIS to create SAV map products, quantify change in percent biovolume and percent cover at treatment sites, and provide a metric of treatment efficacy for the 2016 season.
METHODS
Study Sites and Survey Procedures
Twenty six sites (2424.5 surface acres) in the Delta were selected for herbicide treatments and hydroacoustic surveys based on visual pre-surveys for high densities of invasive SAV (Fig. 1). Sites were surveyed for pre- and post-herbicide treatment between February and October 2016. Large water bodies such as Franks Tract were gridded to approximately 30 meter intervals for survey transects. In smaller slough and marina areas, transects followed the contours of the shoreline and internal structure (ie. boat docks, tule islands) and ranged between 10 and 30 meters in width. Transects were performed in water depths ranging from 1 to 7 meters as SAV are shallow-water plants not typically found deeper than 7 meters.

Data Collection and Biobase
Acoustic and GPS data were obtained using Lowrance™ HighDefinition System (HDS®) consumer echosounders (www.lowrance.com) connected to 200-Khz 200 down-scan tranducers mounted on the boat sterns. Settings for the echosounders followed those recommended by Biobase (2013). The Lowrance unit's internal global positioning system (GPS) was differentially corrected using a wide-area augmented system (WAAS). The unit was set to collect 15 acoustic pings s-1 and GPS coordinates collected every 1 ms-1. The acoustic and GPS signals were logged to a secure digital (SD) card in sl2 and slg format.
Upon completion of a survey, the sonar data was uploaded to Biobase. The Biobase algorithm computed a plant height and water depth for every ping, averaged the 15 pings, and assigned the mean value to the appropriate GPS coordinate. These computed values are combined into a proportion termed biovolume (plant height/water depth). The Biobase algorithm interpolated these points to a raster grid by a kriging process. The original SAV point data in raster grid format were downloaded from Biobase as .csv text files.
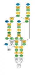
SAV Efficacy Tool and Map Products

The SAV Efficacy Tool (Fig. 2) was created using ModelBuilder in ArcGIS 10.4.1. Downloaded SAV point data from Biobase was used as inputs. The tool projects the data into the correct coordinate system, normalizes and interpolates the data, and generates pre-and post-treatment raster grids. A raster calculator was used to derive a percent change in biovolume. Percent SAV cover was extracted from the biovolume data and calculated as: (total SAV area /total area of site). Examples of each map product are shown in Figures 3 and 4, respectively. The mean values from each of these products were multiplied by 100 to produce mean percent biovolume for treatment rasters, mean percent biovolume change, and mean percent change in SAV cover. One-sided t-tests were conducted on the resulting data for overall mean percent change in biovolume and SAV cover with 95% confidence intervals.
Accuracy Assessment
A simple qualitative accuracy assessment was instituted using a Panasonic Lumix TS4 12.1MP Waterproof Digital Camera. Twenty-four geo-tagged photographs were taken of SAV visible at the water surface (> 80% biovolume) during the post-treatment hydroacoustic mapping effort at Franks Tract. The geo-tagged photo points were overlaid on the final Franks Tract map for a qualitative assessment of our biovolume data.


Results
Twenty-three of the twenty-six SAV treatment sites were surveyed and analyzed for pre- and post-treatment for a total of approximately 1349 acres. Franks Tract (Sites 173, 174, 175) had no pre-treatment survey but was mapped for post-treatment. Individual site results for percent change in biovolume and percent change in SAV cover are shown in Figures 5 and 6, respectively. The overall mean reduction in biovolume for all 23 sites was 7.87% ± 6.3 (t = -2.1539, p = 0.02181). The overall mean reduction in SAV cover was -9.10% ± 7.69 (t = -2.0402, p = 0.02738).
The qualitative accuracy assessment results are shown in Figure 7. The geotagged photograph points correspond with areas of high biovolume (>80 percent) on the Franks Tract post-treatment map.



Discussion
The 2016 treatment season was the first year that DBW incorporated hydroacoustic surveys and analysis in a more robust and systematic fashion. These quantitative metrics set a baseline for future comparisons and has provided useful data that has been used to guide management decisions in the 2017 treatment season. Additionally, the SAV Efficacy tool proved to be an effective intermediary between exported data from Biobase and the final map products, automating and reducing the processing time. The limitation to the tool is raster cells from both pre- and post-treatment maps must overlap to provide a change value. Hydroacoustic survey protocols have been established to standardize the procedure and to assure consistency in the pre- and post-treatment mapping regime. Considering future applications and research needs, hyperspectral imagery has been used for the past decade to map aquatic vegetation in the Delta ( Mulitsch and Ustin 2003; Santos et al. 2009 ). Our hydroacoustic survey data and map products will prove useful for comparison with recent hyperspectral data collected in the Delta, and validating the comparisons with SAV point-intercept surveys will provide information to determine the appropriate strategy to use with each technology.
DISCLAIMER
Unpublished work ©2017 California State Parks, all rights reserved. For permission, contact PubInfo@parks.ca.gov. All materials contained herein are protected by the United States Copyright Law and may not be reproduced, shared, sold, distributed, transmitted, displayed, repackaged, published or otherwise transferred without the prior written permission of California State Parks. You may not alter or remove any trademark, copyright or other notice from copies of the content. This material is provided for your personal, non-commercial use only. Data Disclaimer: Every reasonable effort has been made to assure the accuracy of the data provided, however, California State Parks and its employees and agents disclaim any and all responsibility from or relating to any results obtained in its use. The GIS database and data in the product is subject to constant change and the accuracy and completeness cannot be and is not guaranteed. CALIFORNIA STATE PARKS MAKES NO WARRANTIES OR GUARANTEES, EITHER EXPRESSED OR IMPLIED AS TO THE COMPLETENESS, ACCURACY, OR CORRECTNESS OF SUCH PRODUCT, NOR ACCEPTS ANY LIABILITY, ARISING FROM ANY INCORRECT, INCOMPLETE OR MISLEADING INFORMATION CONTAINED THEREIN.
Sources of Materials
Lowrance high-definition system consumer echosounder, Lowrance, 12000 E. Skelly Dr., Tulsa, OK 74128. www.lowrance.com
Navico BioBase, Navico Inc., 2800 Hamline Ave. N #223, Roseville, MN 55113. www.cibiobase.com
Literature Cited
Mulitsch, M., and S.L. Ustin. (2003). Mapping invasive plant species in the Sacramento-San Joaquin Delta region using hyperspectral imagery. Report to the California.
Radomski, P., and B.V. Holbrook. (2015). A comparison of two hydroacoustic methods for estimating submerged macrophyte distribution and abundance: a cautionary note. Journal of Aquatic Plant Management.
Santos, M. J.,L.W. Anderson, and S.L. Ustin. (2011). Effects of invasive species on plant communities: an example using submersed aquatic plants at the regional scale. Biological Invasions, 13(2), 443-457.
Santos, M. J., S. Khanna, E.L. Hestir, M.E. Andrew, S.S. Rajapakse, J.A. Greenberg, and S. L. Ustin. (2009). Use of hyperspectral remote sensing to evaluate efficacy of aquatic plant management. Invasive Plant Science and Management, 2(3), 216-229.